来源:赛柏蓝器械 整理:巧克力 文末附中标械企名单 1 最高降价91% 12月22日,根据河南日报消息,由漯河市牵头实施的河南省医药集中带量采购中部区域试点联盟首批医用耗材集中带量采购,于12月18日开标,经过竞价、开标等环节,拟中选结果目前已经产生。 漯河
▍来源/赛柏蓝 ▍作者/阿妮娅 随着各省对带量采购的创新性探索,未来的省级带量采购会有更科学方式的出台。 1 29个药品,带量采购开始 近日,湖北省药械集中采购部门发布《湖北省首批药品集中带量采购实施细则的通知》,公布了湖北省首批带量采购的品种、标准
▍来源/赛柏蓝 ▍作者/遥望 河南省带量采购,241家药企开始拼价格 1 河南带量采购,将展开竞价 河南省针对29个常用大品种开展的带量采购迎来最新进展,经专家评审,共241家药企符合申报要求,将进一步围绕价格开展竞标。 近日,河南省发布《关于公示我省药品
来源:医疗器械经销商联盟 编辑:十一酱 “ 冠脉支架、吻合器、冠脉球囊导管,下一个“白菜价”选手会是谁? ” 广东等7省联盟,冠脉球囊导管以量换价开始 12月13日,广东省药品交易中心最新发布了一则《关于发布冠状动脉球囊扩张导管类医用耗材联盟地区集团
2020年,整个医疗器械产业链都处于震荡之中,但同时,2020年也是中国医疗器械市场迎来快速上升的一年。 在一级市场中,2020年医疗器械领域融资事件和金额都大幅提升。 在过去几年的医疗融资趋势中,医疗器械板块一直表现稳定,不像创新药一样在近年来呈现异军
12月12日,阿斯利康与Alexion Pharmaceuticals宣布已就阿斯利康收购Alexion达成最终协议。从交易规模上看,此次并购金额达390亿美元,是2020年以来最大的生物制药交易。从并购的领域看,这是继武田以624亿美元收购罕见病药物公司夏尔之后,跨国药企又一次重金
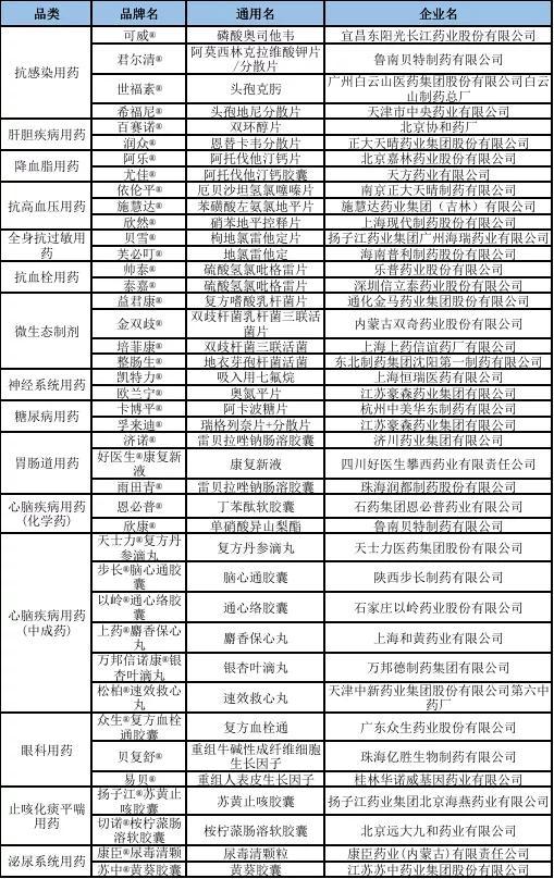
▍来源/赛柏蓝 ▍作者/半夏 最新榜单公布!看看你家家产品上榜了吗 12月9日,2020全国医药经济信息发布会暨米房会年于广州开幕。会上,2020“中国医药·品牌榜”正式发布。 赛柏蓝了解到,本次“中国医药·品牌榜”分为“医院终端”、“基层终端”、“零售终
医药行
没有账号,马上注册!
忘记密码?
其他方式登录