整理/Linan
投稿邮箱:yiyao@yidu.sinanet.com
◆ ◆ ◆
8月19日,国家卫健委医政医管局下发《关于印发新型冠状病毒肺炎诊疗方案(试行第八版)的通知》。
《新型冠状病毒肺炎诊疗方案(试行第八版)》修订要点包括:对传染源和传播途径进一步完善,增加“在潜伏期即有传染性,发病后5天内传染性较强”、“接触病毒污染的物品也可造成感染”。
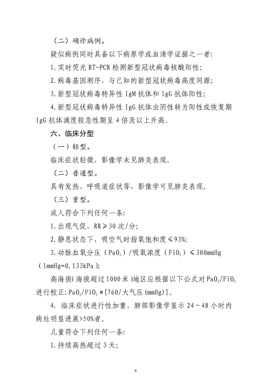
在临床表现上,增加“极少数儿童可有多系统炎症综合征(MIS-C)”,介绍了MIS-C的临床表现。实验室检查上增加“新型冠状病毒特异性IgM抗体、IgG抗体在发病1周内阳性率较低”和可能导致假阳性的情形,以及何种情况下可通过抗体检测进行诊断等内容。
此外,诊断标准上将新型冠状病毒特异性IgM抗体阳性作为疑似病例诊断依据之一。
洛匹那韦、利巴韦林等不建议单独使用
自国家卫健委下发诊疗方案以来,抗病毒治疗药物就一直备受关注。
第八版中强调,在抗病毒药物应急性临床试用过程中,相继开展了多项临床试验,虽然仍未发现经严格“随机、双盲、安慰剂对照研究”证明有效的抗病毒药物,但某些药物经临床观察研究显示可能具有一定的治疗作用。目前较为一致的意见认为,具有潜在抗病毒作用的药物应在病程早期使用,建议重点应用于有重症高危因素及有重症倾向的患者。
其中不推荐单独使用洛匹那韦/利托那韦和利巴韦林,不推荐使用羟氯喹或联合使用阿奇霉素。α-干扰素、利巴韦林(建议与干扰素或洛匹那韦/利托那韦联合应用)、磷酸氯喹、阿比多尔可继续试用,在临床应用中进一步评价疗效及不良反应、禁忌症以及与其他药物的相互作用等问题。不建议同时应用3种以上抗病毒药物。
另外,第八版补充了糖皮质激素治疗适应证(氧合指标进行性恶化、影像学进展迅速、机体炎症反应过度激活状态的患者)、剂量及疗程。
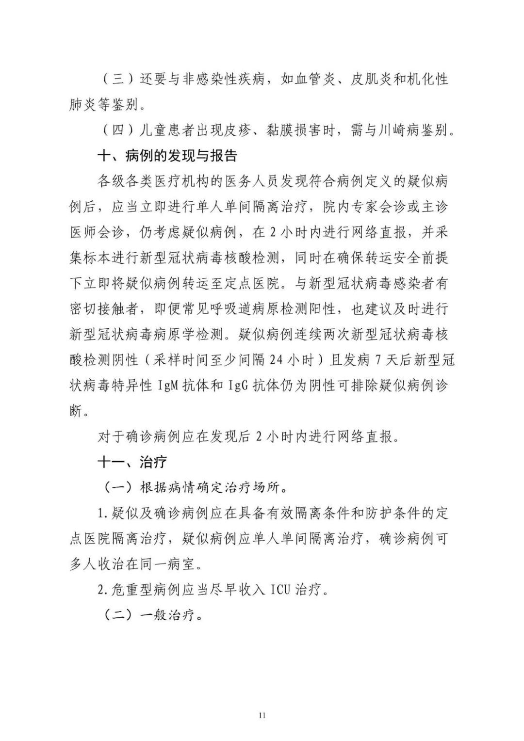
在重型、危重型病例的治疗增加了四点:1.呼吸支持:根据PaO2/FiO2分级(200~300 mmHg、150~200 mmHg和<150 mmHg)分别采取不同的呼吸支持措施,如鼻导管或面罩吸氧、高流量鼻导管氧疗或无创机械通气和有创机械通气,强调要及时评估呼吸窘迫和(或)低氧血症有无改善,如无改善,应及时更换呼吸支持措施。
1.接受氧疗的患者,如无禁忌症,建议同时实施俯卧位通气,即清醒俯卧位通气,俯卧位治疗时间应大于12小时。
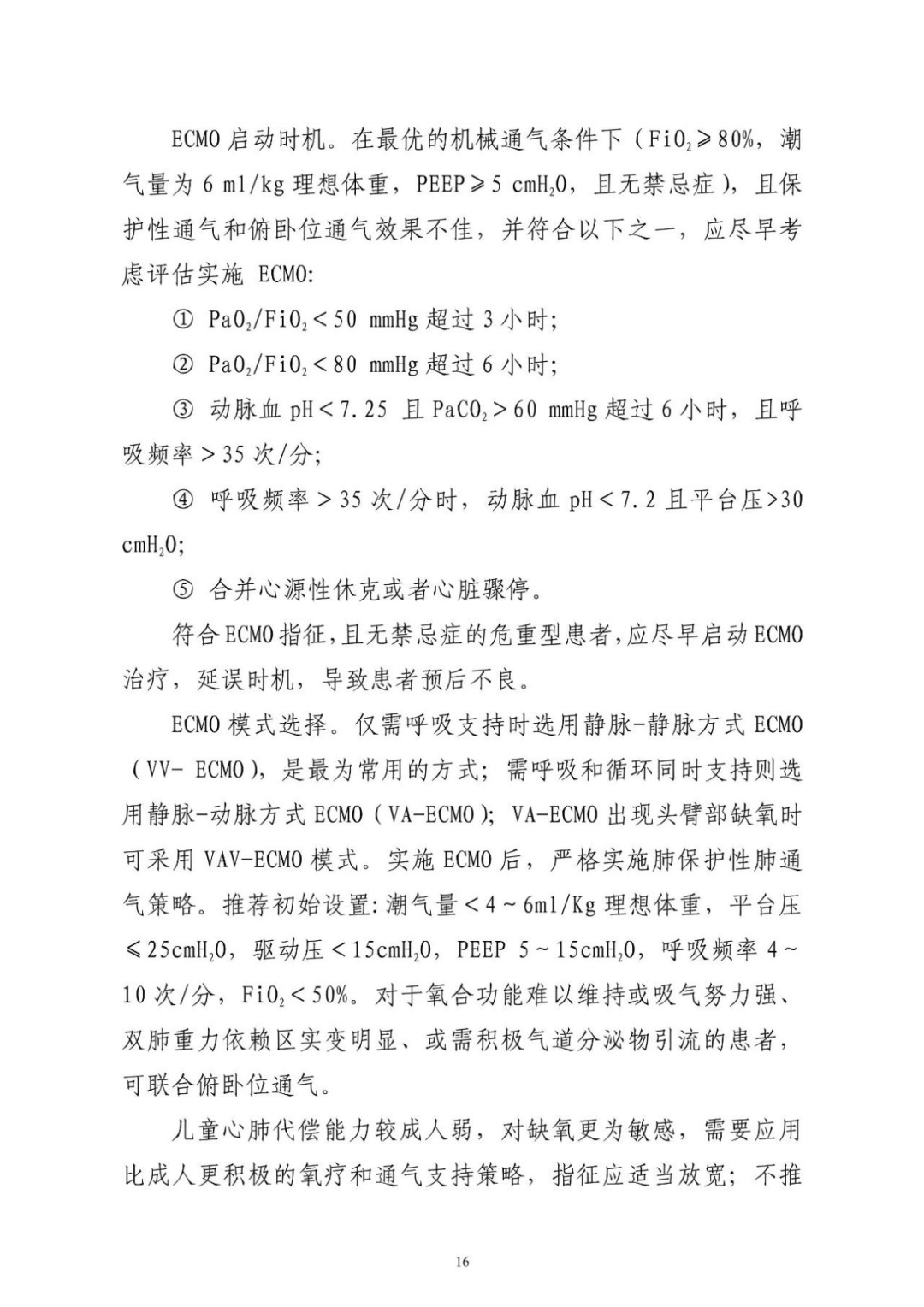
2.增加“气道管理”相关内容,细化“体外膜肺氧合(ECMO)”的启动时机、ECMO指征和ECMO模式选择、推荐初始设置等。
3.增加预防性“抗凝治疗”的适应证,如果发生血栓栓塞事件时,按照相应指南进行抗凝治疗。
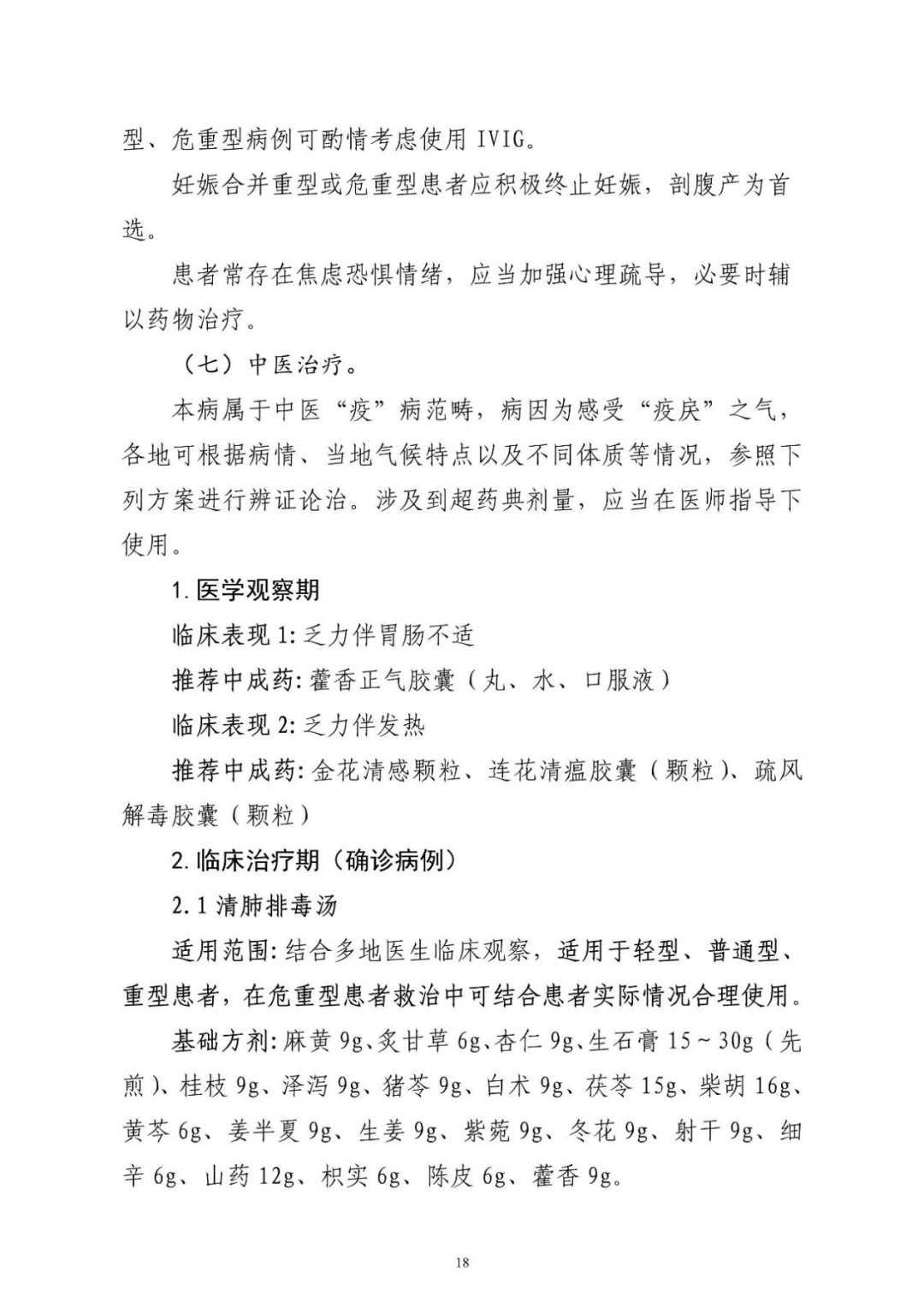
4.增加“儿童多系统炎症综合征”的治疗原则,如静脉用丙种球蛋白(IVIG)、糖皮质激素及口服阿司匹林等。
此次还增加“早期康复”。强调要“重视患者早期康复介入,针对新冠肺炎患者呼吸功能、躯体功能以及心理功能障碍,积极开展康复训练和干预,尽最大可能恢复体能、体质和免疫能力。”
藿香正气、连花清瘟、金花清感等中药在列
从《新型冠状病毒感染的肺炎诊疗方案(试行第四版)》开始,藿香正气、连花清瘟、金花清感颗粒就被推荐使用。在中医治疗部分,第八版再次提到藿香正气、连花清瘟、金花清感颗粒等中药口服制剂,以及喜炎平注射液、血必净注射液、热毒宁注射液、 痰热清注射液、醒脑静注射液等中药注射剂。
方案中涉及中成药的用法如下:
1、医学观察期
临床表现1:乏力伴胃肠不适
推荐中成药:藿香正气胶囊(丸、水、口服液)
临床表现2:乏力伴发热
推荐中成药:金花清感颗粒、连花清瘟胶囊(颗粒)、疏风解毒胶囊(颗粒)
2、临床治疗期(确诊病例)
重型
(1)疫毒闭肺证
临床表现:发热面红,咳嗽,痰黄粘少,或痰中带血,喘憋 气促,疲乏倦怠,口干苦粘,恶心不食,大便不畅,小便短赤。舌红,苔黄腻,脉滑数。
推荐处方:化湿败毒方 基础方剂:生麻黄 6g、杏仁 9g、生石膏 15g、甘草 3g、藿 香 10g (后下)、厚朴 10g、苍术 15g、草果 10g、法半夏 9g、 茯苓 15g、生大黄 5g (后下)、生黄芪 10g、葶苈子 10g、赤芍 10g。
(2)气营两燔证
临床表现:大热烦渴,喘憋气促,谵语神昏,视物错瞀,或 发斑疹,或吐血、衄血,或四肢抽搐。舌绛少苔或无苔,脉沉 细数,或浮大而数。
推荐处方:生石膏 30~60g (先煎)、知母 30g、生地 30~ 60g、水牛角 30g (先煎)、赤芍 30g、玄参 30g、连翘 15g、丹 皮 15g、黄连 6g、竹叶 12g、葶苈子 15g、生甘草 6g。
推荐中成药:喜炎平注射液、血必净注射液、热毒宁注射液、 痰热清注射液、醒脑静注射液。功效相近的药物根据个体情况可选择一种,也可根据临床症状联合使用两种。中药注射剂可与中药汤剂联合使用。
危重型
内闭外脱证
临床表现:呼吸困难、动辄气喘或需要机械通气,伴神昏, 烦躁,汗出肢冷,舌质紫暗,苔厚腻或燥,脉浮大无根。
推荐处方:人参 15g、黑顺片 10g(先煎)、山茱萸 15g,送服苏合香丸或安宫牛黄丸。出现机械通气伴腹胀便秘或大便不畅者,可用生大黄5~10g。出现人机不同步情况,在镇静和肌松剂使用的情况下,可用生大黄5~10g和芒硝5~10g。
推荐中成药:血必净注射液、热毒宁注射液、痰热清注射液、醒脑静注射液、参附注射液、生脉注射液、参麦注射液。功效相近的药物根据个体情况可选择一种,也可根据临床症状联合 使用两种。中药注射剂可与中药汤剂联合使用。
注:重型和危重型中药注射剂推荐用法
中药注射剂的使用遵照药品说明书从小剂量开始、逐步辨 证调整的原则,推荐用法如下:
病毒感染或合并轻度细菌感染:0.9%氯化钠注射液250ml加喜炎平注射液100mg bid,或0.9%氯化钠注射液250ml加热毒宁注射液20ml。或0.9%氯化钠注射液250ml加痰热清注射液40ml bid。
高热伴意识障碍:0.9%氯化钠注射液250ml加醒脑静注射液20ml bid。
全身炎症反应综合征或/和多脏器功能衰竭:0.9%氯化钠注射液250ml加血必净注射液100ml bid。
免疫抑制:葡萄糖注射液250ml加参麦注射液100ml或生脉注射液20~60ml bid。
新增护理、预防等相关内容
另外,值得关注的是,第八版增加“护理”相关内容:根据患者病情,明确护理重点并做好基础护理。强调对重症/危重症患者要“密切观察患者生命体征和意识状态,重点监测血氧饱和度。”卧床患者要预防压力性损伤。按护理规范做好各种有创治疗、侵入性操作的护理。
出院标准和出院后注意事项:对于体温恢复正常3天以上、呼吸道症状明显好转和肺部影像学显示急性渗出性病变明显改善的患者,如核酸仍持续阳性超过4周者,建议“通过抗体检测、病毒培养分离等方法对患者传染性进行综合评估后,判断是否出院。”
还增加“预防”相关内容:提出保持良好的个人及环境卫生、提高健康素养、保持室内通风良好、科学做好个人防护、及时就诊等防控建议。
附新型冠状病毒肺炎诊疗方案 (试行第八版)

























END
我知道你在看哟
本文来源:新浪医药 作者:sinayiyao 免责声明:该文章版权归原作者所有,仅代表作者观点,转载目的在于传递更多信息,并不代表“医药行”认同其观点和对其真实性负责。如涉及作品内容、版权和其他问题,请在30日内与我们联系
新浪医药




我们沟通的很顺畅
电话已拨通,无人接听
这个电话号码是空号