返回
快讯

警惕!即使是轻度脑损伤也会严重损害大脑清除毒素的能力

2020-09-15 16:15 1067
创伤性脑损伤 (TBI)每年会影响全球数百万人,尤其是在体育和军事领域。这种创伤可能导致运动功能、认知、感觉功能和心理健康方面的伤害。此外,越来越多的证据表明,TBI病史会显著增加生命后期发展成其他多种神经系统疾病的风险,包括慢性创伤性脑病、阿尔茨海默症和肌萎缩性侧索硬化症。然而,脑膜淋巴功能障碍是否在TBI中起作用尚不清楚
近日, 美国弗吉尼亚大学医学院 发表在《Nature Communications》的一项新研究表明, 即使是轻度的脑损伤也会严重损害大脑清除毒素的能力 ,这可能会导致阿尔茨海默症和其他神经退行性疾病。而且,某些患者在以后的生活中大脑功能下降的风险更大。
https://doi.org/10.1038/s41467-020-18113-4
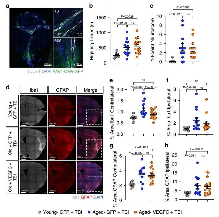
具体而言,研究人员采用了TBI的轻度闭合颅骨模型小鼠来研究TBI后脑膜淋巴功能受到的影响。TBI后,受伤小鼠的平均恢复时间为伤后300 s,而假手术小鼠的平均恢复时间为30 s。虽然这种轻度伤害不会立即导致明显的行为缺陷,例如平衡、运动协调、反射和机敏性,但脑膜淋巴引流功能在TBI后一个月仍显著受损。这些发现表明,即使是轻度的TBI也可导致脑膜淋巴功能障碍,并且这些缺陷持续至受伤后一个月。
TBI导致脑膜淋巴引流受损
此外,TBI也会诱导脑膜淋巴管的形态变化。TBI小鼠在伤后一周,其淋巴管环和芽(lymphatic vasculature loops and sprouts)的数量显著增加,淋巴管直径也有所增加,这些变化持续到TBI后两周。受伤后一两个月,这些淋巴管生成的指标许多已恢复到基线水平,但淋巴管环数量仍显著增加,需要更长的时间才能恢复到损伤前的水平。
TBI引起脑膜淋巴管血管形态改变
由于脑膜淋巴管与平滑肌无关,因此特别容易受到固定颅骨内压力变化和脑肿胀的影响。研究人员发现,这种施加在大脑中微小淋巴管上的压力严重损害了大脑清除毒素的能力,而且这种损害会长期持续下去。小鼠模型中的结果显示,即使压力在24小时恢复正常,淋巴管引流降低的时间仍然持续延长。
值得注意的是,先前经历过脑损伤或存在脑膜淋巴功能障碍的人再次遭受TBI后可能后果更加严重。在小鼠中,这种伤害导致了更严重的神经炎症和认知能力下降 弗吉尼亚大学神经科学系及脑免疫学和神经胶质中心的 John Lukens 博士 说:“这项研究提供了很好的证据,如果您还没有从脑部受伤中恢复过来,而头部再次被撞击,您将面临更加严重的后果。如果这种创伤没有治愈,患者面临的长期后果风险将大大增加。这在一年中可能看不到,但在未来几十年里可能会看到。”
先前的淋巴缺陷会导致TBI引起的炎症加重和认知能力下降
庆幸的是,研究人员发现TBI后增强脑膜淋巴功能可能有助于减少神经炎症。在老年小鼠的脑膜淋巴管中递送VEGF-C后(先前已被证明可成功增加脑膜淋巴管的直径),衰老小鼠中脑膜淋巴引流功能的恢复改善了TBI诱导的神经胶质细胞增生。
VEGF-C治疗老年小鼠可减少TBI后神经炎症
Lukens  博士 认为,医生也许有一天可以用药物使受损的淋巴管恢复活力,从而改善患者的预后并避免长期的后果。这在对抗随年龄增长而自然发生的认知能力下降的斗争中也可能是有用的。

End

参考资料:

[1]Meningeal lymphatic dysfunction exacerbates traumatic brain injury pathogenesis.

[2]https://www.sciencedaily.com/releases/2020/09/200910110818.htm

本文系生物探索原创,欢迎个人转发分享。其他任何媒体、网站如需转载,须在正文前注明来源生物探索。

往期精选

围观

热文

热文

热文

热文

医药
免疫疗法  | 生物仿制药  | 疫苗  | 耐药性  | 药物靶点  | 健康生活  | 药企新闻  | 药物盘点  | 制药技术  | 药物副作用
基础研究/转化医学
白血病  | 肺癌  | 胃癌  | 结直肠癌  | 肝癌  | 乳腺癌  | 胰腺癌  | 心血管疾病  | 神经退行性疾病  | 肠道微生物
医疗器械/生物技术
体外诊断  | 医疗器械  | 生物纳米  | 3D打印  | 基因检测  | 单细胞测序  | 基因编辑  | 辅助生殖  | 人工智能  | 精准医学
政策
抗癌药  | 4+7带量采购  | 耗材  | 备案制  | 注册人制度  | 健康中国  | 新版基药目录  | AI医疗器械  | 远程医疗  | 同股不同权
市场/资本
IPO  | 融资  | 合作  | 基金  | 港交所  | 科创板  | 创业板  | 研发投入  | 收购  | 市场&消费
点击“阅读原文”,了解更多~

糖尿病患者的福音:人工智能治病不比医生差

对于罹患 1型糖尿病 的患者来讲,强化胰岛素治疗是一种标准治疗手段,可以有效降低并发症风险。然而,他们对胰岛素剂量的需求变化极快,往往难以如此频繁地调节胰岛素泵。这使得仅有不到三分之一的患者能实现他们的血糖管理目标。   那么,能否利用人工智能帮...

本文来源:新浪医药 作者:探索菌
免责声明:该文章版权归原作者所有,仅代表作者观点,转载目的在于传递更多信息,并不代表“医药行”认同其观点和对其真实性负责。如涉及作品内容、版权和其他问题,请在30日内与我们联系

0点赞
0反对
0举报
0收藏
  • 账号登录

其他方式登录

扫一扫访问当前网页
关闭
/ 5