▍来源/赛柏蓝-药店经理人
▍作者/夕语
执业药师,可评高级职称了
非临床单位药学专业高级职称评价,开始了
近日,湖南省药监局发布了《湖南省药学专业(非临床单位)高级职称申报评价办法(试行) 》(以下简称《办法》)的通知。
根据《办法》,药学专业(非临床单位)高级职称分设正高级和副高级,名称依次为:主任药师(主任中药师)、副主任药师(副 主任中药师)。
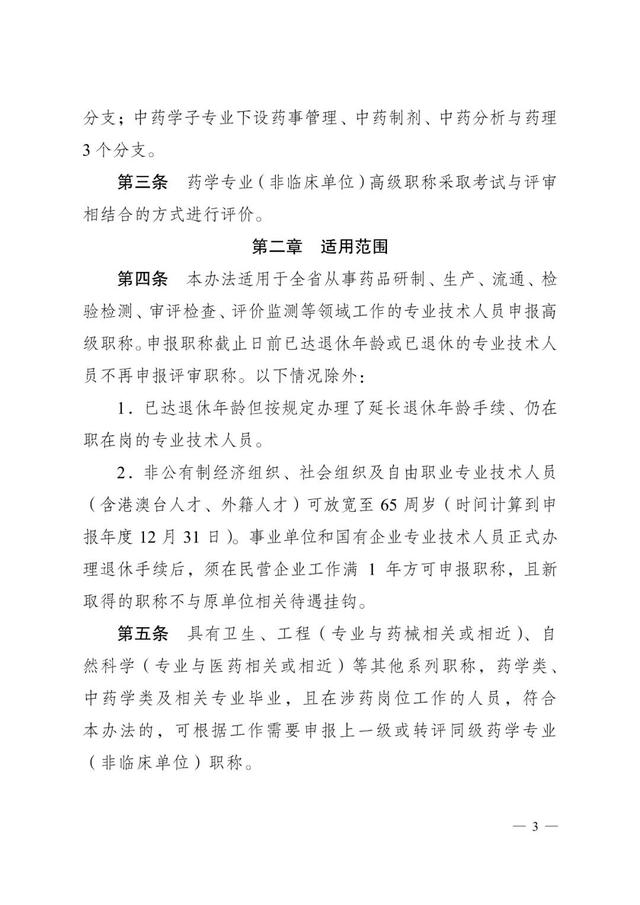
药学专业(非临床单位)设置药学和中药学2个子专业,其中,药学子专业下设药事管理、药物制剂、药物分析与药理3个分支;中药学子专业下设药事管理、中药制剂、中药分析与药理3个分支。
《办法》指出,药学专业(非临床单位)高级职称采取考试与评审相结合的方式进行评价。(具体细节,可点击文末阅读原文了解)
该《办法》适用于全省从事药品研制、生产、流通、检 验检测、审评检查、评价监测等领域工作的专业技术人员申报高级职称。但是,申报职称截止日前已达退休年龄或已退休的专业技术人员不再申报评审职称。
执业药师,可申报副主任药师
同时,在申报基本条件中,对于申报者学历和资历有一定的要求,《办法》谈到,申报主任药师(主任中药师),需获得药学类、中药学类及相关专业大学本科以上学历,取得副主任药师(副主任中药师)职称,并被聘任5年以上。
如果是申报副主任药师(副主任中药师),则要满足以下条件之一。值得注意的是,取得执业药师职业资格的,也是可以申报副主任药师(副主任中药师)。具体如下:
1、药学类、中药学类及相关专业博士后人员完成博士后研究工作,经考核合格出站。
2、获得药学类、中药学类及相关专业博士学位,取得主管药师(主管中药师)职称或执业药师职业资格,并被聘任 2 年以上。
3、获得药学类、中药学类及相关专业硕士学位,取得主管药师(主管中药师)职称或执业药师职业资格,并被聘任 4 年以上。
4、获得药学类、中药学类及相关专业大学本科学历,取得 主管药师(主管中药师)职称或执业药师职业资格,并被聘任 5 年以上。
5、获得药学类、中药学类及相关专业大学专科学历,长期(15 年以上)在非公有制经济组织和社会组织、或县及以下企 事业单位工作,取得主管药师(主管中药师)职称或执业药师职业资格,并被聘任 7 年以上。
6、药学类、中药学类及相关专业企业博士后人员获得中国博士后科学基金资助或主持省部级以上科研项目出站后继续留在企业的,可直接认定副主任药师(副主任中药师)职称。
本文来源:赛柏蓝 作者:小编 免责声明:该文章版权归原作者所有,仅代表作者观点,转载目的在于传递更多信息,并不代表“医药行”认同其观点和对其真实性负责。如涉及作品内容、版权和其他问题,请在30日内与我们联系
赛柏蓝




我们沟通的很顺畅
电话已拨通,无人接听
这个电话号码是空号