▍来源/赛柏蓝
▍作者/遥望
明起(3月1日),新版医保目录正式实行,673个药品限制支付
1
3月1日起,新版医保目录实行
2020年12月28日,国家医保局正式公布2020版医保目录,新版药品目录共收载西药和中成药2800种,其中西药1264种,中成药1315种,协议期内谈判药品221种。另外,还有基金可以支付的中药饮片892种。
根据国家医保局的通知,新版医保目录将于2021年3月1日起实施,2019版医保目录也将同步失效。
经过2020年的医保谈判,共119种药品谈判成功被纳入医保支付乙类范围,国家医保对本轮谈判药品的支付将一直持续到2022年12月31日。
据2020版医保目录凡例部分规定,西药、中成药和协议期内谈判药品分甲乙类管理,西药甲类药品395个,中成药甲类药品242个,其余为乙类药品。
医疗保险统筹基金支付《药品目录》内药品所发生的费用,必须由医生开具处方或住院医嘱,参保患者自行购买药品发生的费用,由个人账户支付或个人自付。
2
673个药品医保限制支付
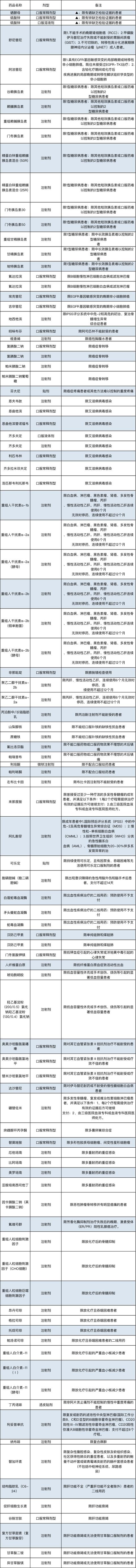
值得注意的是,根据赛柏蓝最新的梳理,在2020版医保目录中,有673个药品在医保支付上被加以限制——其中,176个谈判药品有支付限制(西药149个,中成药27个);40个中药注射剂限二级以上医疗机构使用;72个中成药限制患者和适应症使用;39个药品限制新生儿和儿童使用(中成药7个,西药32个);30个西药限二线用药;316个西药限制患者和适应症使用。
中药饮片部分除列出基本医疗保险、工伤保险和生育保险基金准予支付的品种892个外,同时列出了不得纳入基金支付的饮片范围,据赛柏蓝梳理共36个。
下列中药饮片,不得纳入基金支付范围:
阿胶、白糖参、朝鲜红参、穿山甲(醋山甲、炮山甲)、玳瑁、冬虫夏草、蜂蜜、狗宝、龟鹿二仙胶、哈蟆油、海龙、海马、猴枣、蜂胶、羚羊角尖粉(羚羊角镑片、羚羊角粉)、鹿茸(鹿茸粉、鹿茸片)、马宝、玛瑙、牛黄、珊瑚、麝香、天山雪莲、鲜石斛(铁皮石斛)、西红花(番红花)、西洋参、血竭、燕窝、野山参、移山参、珍珠、紫河车各种动物脏器(鸡内金除外)和胎、鞭、尾、筋、骨
注:“不得纳入基金支付范围的中药饮片”包括药材及炮制后的饮片。
此外,《药品目录》包括限工伤保险基金准予支付费用的品种6个,分别是疤痕止痒软化乳膏(软化膏)、氢醌、A型肉毒毒素、人用狂犬病疫苗、胸腺法新、氨基葡萄糖;限生育保险基金准予支付费用的品种4个,分别是益母草注射液、地诺前列酮、卡前列素氨丁三醇、米非司酮 米非司酮Ⅱ。工伤保险和生育保险支付药品费用时不区分甲、乙类。
具体来看一下各种支付限制:
根据凡例的规定,“备注”一栏标注了适应症的药品,是指参保人员出现适应症限定范围情况并有相应的临床体征及症状、实验室和辅助检查证据以及相应的临床诊断依据,使用该药品所发生的费用可按规定支付。
“备注”一栏标注了二线用药的药品,支付时应有使用一线药品无效或不能耐受的证据。
3
医保谈判药品支付限制需注意
多数协议期内谈判药品也有限制适应症和限制二级以上医疗机构使用的支付限制。
具体来看,在新版医保药品目录协议期内的药品共有221种,主要来自于2019年和2020年的医保谈判。其中2019年医保谈判纳入的药品协议有效期直到2021年12月31日(也就是今年末),2020年医保谈判纳入的药品协议有效期为两年,直到2022年12月31日(也就是明年末)。
221种谈判药品,含西药162个,其中抗肿瘤药45种,其他西药117种,中成药59种。
具体来看,45种抗肿瘤西药,除醋酸戈舍瑞林缓释植入剂外,其余药品均有支付限制。
其余117个西药,除阿卡波糖咀嚼片、阿利沙坦酯片、米拉贝隆缓释片、吡仑帕奈片、盐酸鲁拉西酮片、富马酸喹硫平缓释片、布南色林片、盐酸帕罗西汀肠溶缓释片、盐酸左沙丁胺醇雾化吸入溶液、盐酸丙卡特罗粉雾剂、他氟前列素滴眼液、地拉罗司分散片、钆布醇注射液13个药品外,其余药品均有支付限制。
59个中成药中,有支付限制的药品相对较少,只有27个。
根据国家医保局的规定,各地要严格执行《2020年药品目录》,不得自行制定目录或用变通的方法增加目录内药品,也不得自行调整目录内药品的限定支付范围。
同时,各省级医保部门要加快原自行增补品种的消化工作,按要求清理不符合《基本医疗保险用药管理暂行办法》要求的品种,推进用药范围的基本统一。
2021年医保工作要点明确,今年将抓好2020年版医保药品目录落地落实,组织开展谈判药品落地监测工作。同时将开展2021年度药品目录动态调整。做好省级增补药品目录的清理消化,确保到2022年实现药品目录全国基本统一。
不难看出,随着医保目录的全国统一,国家医保目录的动态调整对于药企的意义将进一步提升。
附:医保药品支付限制汇总
一、72个中成药限制患者和适应症使用
二、176个谈判药品支付限制
三、30个西药限二线用药
四、39个药品限制新生儿和儿童使用(中成药7个,西药32个)
五、40个中药注射剂限二级以上医疗机构使用
六、316个西药限制患者和适应症使用
本文来源:赛柏蓝 作者:小编 免责声明:该文章版权归原作者所有,仅代表作者观点,转载目的在于传递更多信息,并不代表“医药行”认同其观点和对其真实性负责。如涉及作品内容、版权和其他问题,请在30日内与我们联系
赛柏蓝




我们沟通的很顺畅
电话已拨通,无人接听
这个电话号码是空号