小分子抗新型冠状病毒药物
老年患者使用指引
随着当前疫情的不断变化,防控政策逐渐由“群防群控”转向“保健康、防重症、降病死率”的新阶段。奈玛特韦片/利托那韦片和阿兹夫定片这两个用于抗新冠病毒的药物,也一度成为互联网上的热搜词。那么对于感染新冠病毒的老年人,是否需要服用这两种药物,以及都有什么注意事项呢?北京医院药师将为您一一解答。
一、什么是治疗新冠的小分子药
《新型冠状病毒感染诊疗方案(试行第十版)》中推荐的小分子抗病毒药物包括奈玛特韦片/利托那韦片组合包装(即Paxlovid,帕拉维德)和阿兹夫定。这两种抗病毒药物早期使用都可能减少重症的发生、缩短病程和排毒的时间。
奈玛特韦片/利托那韦片组合包装,于2022年2月11日被我国国家药品监督管理局按照药品特别审批程序,进行应急审评审批,附条件批准进口注册上市,用于治疗成人伴有进展为重症高风险因素的轻至中度新型冠状病毒肺炎(COVID-19)患者。
阿兹夫定是我国自主研发的小分子抗病毒药物,用于抗艾滋病病毒治疗。2022年7月25日,国家药监局应急附条件批准了阿兹夫定增加新冠肺炎治疗适应症的注册申请,用于治疗普通型新型冠状病毒肺炎成年患者,是我国第一个拥有完全自主知识产权治疗新冠肺炎小分子口服药物。
二、老年新冠病毒感染者是否需要服用小分子抗病毒药
根据我国《新型冠状病毒感染诊疗方案(试行第十版)》,须有以下一种疾病或条件,才定义为重症/危重型高危人群:
1. 大于65岁,尤其是未全程接种新冠病毒疫苗者;
2. 有心脑血管疾病(含高血压)、慢性肺部疾病、糖尿病、慢性肝脏、肾脏疾病、肿瘤等基础疾病以及维持性透析患者;
3. 免疫功能缺陷(如艾滋病患者、长期使用皮质类固醇或其他免疫抑制药物导致免疫功能减退状态);
4. 肥胖(体重指数≥30);
5. 晚期妊娠和围产期女性;
6. 重度吸烟者。
由此可见,老年人,尤其是患有基础疾病的老年人是新冠重症/危重症的高风险人群,这类人群一旦感染新冠病毒应高度重视,密切观察病情的发展,如若出现疾病加重的情况,建议及时就医对症治疗,以免发展为重症患者。
虽然这两种药物对新冠病毒感染具有一定疗效,但并不是新冠的“特效药”,更不是所谓的“神药”。现在一些患者因听信传言造成恐慌情绪,盲目购买甚至囤积这类药物,给自己一种“神药”在手,百毒不侵的错觉,这是万万不可取的。老年人在感染新冠病毒后应首先选择对症治疗,对于确实有可能发展为重症的患者,应及时就医,经专业医师诊断,符合用药标准的才能凭处方购买服用这类药物。
三、老年人服用这两种小分子抗病毒药物有哪些注意事项
1. 需要具有明确的适应症
目前这两种药物均为处方药物,需要在医疗机构、在医生的指导下使用。

2. 需要结合自己的身体状况选用
当老年患者伴有严重的肝、肾功能不全时,应谨慎服用这两种药物。建议患者到医疗机构,由医师或药师对肝肾功能进行评估,调整剂量,个体化的用药才能保证这类患者用药安全。

3、需要警惕药物相互作用
当老年患者正在服用其他药物时,应当注意奈玛特韦片/利托那韦片或阿兹夫定与这些药物之间的相互作用。
奈玛特韦/利托那韦中的奈玛特韦是抑制病毒的主要成分,但该成分容易被肝脏中的肝药酶CYP3A4快速代谢,导致失去药效。而利托那韦是肝药酶(CYP3A)的抑制剂,可以抑制奈玛特韦的代谢。临床中一部分药物是高度依赖肝药酶CYP3A进行代谢清除的、一部分药物可诱导CYP3A的活性、还有一部分药物可抑制CYP3A的活性。当奈玛特韦/利托那韦与以上几类药物同时使用时,会导致本品或对方药物在体内的浓度产生变化,从而导致不良事件的发生。
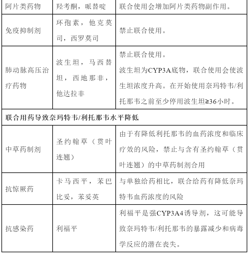
在此,临床药师对禁止联合使用的药物进行了总结,希望能帮助到更多计划或正在服用奈玛特韦/利托那韦的患者。
表3 *禁止与奈玛特韦/利托那韦联用的药品






目前已知富马酸替诺福韦酯和依非韦伦与阿兹夫定合用可能影响其药代动力学,但对于其他药物与阿兹夫定的相互作用因临床资料较少尚不清楚。如果老年患者正在服用其他药物,建议用药前咨询医师。
四、老年人服用奈玛特韦片/利托那韦片的常见问题
本着借鉴国外经验、提高对病毒和抗病毒药物了解的目的,近期我国学者邀请到了哈佛大学学者进行交流。会议中外国学者分享了“老年人服用奈玛特韦片/利托那韦片的常见问题”。在此,药师帮助您进行了总结,希望可以帮助到更多60岁以上的老年人。
问题1:老人高血脂在服用他汀类药物,怎么使用奈玛特韦片/利托那韦?
回答:奈玛特韦片/利托那韦片可以影响肝功能和酶的代谢,有时增加酶代谢,有时减少酶代谢。比较常见的是增加药物在身体内的时间,延长药物的半衰期。比如我们在服用氨氯地平、硝苯地平或他汀类药物的时候,如果继续按照以前的剂量来吃,同时服用奈玛特韦片/利托那韦片可能带来副作用。所以如果患者正在用他汀类的药物,建议先停止用药,降血脂药停用5天影响不大;如果是降血压药物,则可减少一半剂量。
问题2:老人在用控制血糖的药和抗凝药,怎么同时使用奈玛特韦片/利托那韦片?
回答:稀释血液的药物、抗凝药物都需要持续使用,不能让患者停药。这类患者同时使用奈玛特韦片/利托那韦片没有办法完全规避风险,需要平衡风险和好处,同时密切关注。比如患者可能有更高的出血风险,需提前告知患者避免做一些可能导致出血的动作,包括刷牙。如果患者之前服用的是高剂量抗凝药,则需要减少一半剂量。
问题3:老人阳了,假设没有其他基础病,什么时候服用奈玛特韦片/利托那韦片更好?
回答:在美国,患者什么时候开始服用奈玛特韦片/利托那韦片遵循三个要求:①新冠检测阳性;②年龄超过12岁且出现症状5天内;③有一个或多个重症风险因素。其中,年龄是主要的重症风险因素,超过60岁就属于有重症风险,使用奈玛特韦片/利托那韦片可以避免80%-90%患者住院或出现重症,只要患者肾功能中度到正常,没有肝脏问题就可以使用。
问题4:具体怎么评估老人的肝肾功能是否正常呢?患者服用了是否也要监测?具体监测哪几个指标?
回答:肾功能的评估标准是全世界通用的:一个是肌酐,一个是肾小球滤过率。肾小球滤过率如果超过60毫升/分钟,就给全剂量奈玛特韦片/利托那韦片;如果在30-60毫升/分钟,就给一半剂量;低于30毫升/分钟通常不建议给药。但针对15-30毫升/分钟的患者,如果没做透析,有的医生也会给更小剂量治疗。
肝功能的评估标准一般是转氨酶、白蛋白、胆红素。如果这些指标超过正常值1.5-2倍,就需要减少一半奈玛特韦片/利托那韦片的剂量。因为奈玛特韦片/利托那韦片在体内的代谢会延缓肝部代谢的功能,和其他药物产生互相影响。
问题5:帕金森老人正在服用美多芭和雷沙吉兰,能同时使用奈玛特韦片/利托那韦吗?要不要停药?
回答:帕金森是运动障碍疾病,如果停药,会导致患者震颤发作,吞咽有问题,从而增加肺部感染的风险。所以这类患者在使用奈玛特韦片/利托那韦时,会继续服用帕金森药物来减少震颤发生,同时密切关注患者症状。
问题6:国内老人新冠后,容易并发肺炎。比如一位90岁老人新冠5天了,有肺部感染,国内医生建议使用奈玛特韦片/利托那韦片,您怎么看呢?
回答:我们一般会在患者阳性后的5天内给药。因为5天内是病毒复制的高峰时段,5天后病毒复制明显下降,开始进入免疫应答期,这个时候才使用奈玛特韦片/利托那韦片,效果就会下降。但考虑到患者90岁老人有较高的重症风险,5天后还是可以继续给药,但效果肯定不如5天内开始给药。
问题7:用抗生素与Paxlovid治疗新冠,需要有用药间隔吗?
回答:奈玛特韦片/利托那韦片和很多抗生素(如阿奇霉素、阿莫西林、左氧类药物)都没有相互作,可以正常使用;和利福平有相互作用,需要避免使用。患者刚得新冠的5-7天内,是病毒复制的高峰期,5-7天后病毒不再很快复制了,但免疫系统还有个应答期,容易发生肺炎等其他并发症,这些并发症会再持续7-10天。在免疫应答期可以应用免疫抑制类药物,如激素类的强的松、可的松等帮助抑制免疫反应。
问题8:老人阳了5天、7天后才找到奈玛特韦片/利托那韦片,这时用药还有意义吗?
回答:如果患者仅有一些很轻的症状,5-7天后病毒已经不再复制了,就不需要再用奈玛特韦片/利托那韦;如果患者出现了比较重的症状,就需要到医院用其他药物来缓解症状。不管患者5-7天后体内还有没有病毒,抗原检测都可能是阳性的,更多的是临床症状观察,包括做血液检测等,而不是做新冠检测来指导治疗。
问题9:老年人阳了,但一直没有症状,需不需要服用奈玛特韦片/利托那韦片?
回答:当患者新冠检测阳性,超过65岁,或者没打疫苗,或者有任何一种慢性病,都应该在5天内开始使用奈玛特韦片/利托那韦片,不管有没有症状。
问题10:糖尿病患者平时在用控糖的药,感染新冠后使用奈玛特韦片/利托那韦有没有影响?
回答:糖尿病患者不需要停药或减量。但需要注意,降糖类药物可能导致患者出现腹泻,从而引起脱水。在同时用药时,患者需要大量饮水,防止脱水状况的出现。
问题11:布洛芬、对乙酰氨基酚,这两种退烧药和奈玛特韦片/利托那韦有冲突吗?
回答:感染新冠后,给患者造成不舒服的主要原因就是脱水,而脱水是发烧和腹泻产生的。这两种退烧药中,对乙酰氨基酚的半衰期更短一些,布洛芬的半衰期更长一些,作用是相似的,没有那种药物更好。此外,布洛芬是从肾脏代谢的,有肾脏基础病的可以用对乙酰氨基酚替代;而对乙酰氨基酚是肝脏代谢的,有肝脏基础病的可以用布洛芬替代。
问题12:发烧两天了,第三天才阳性。是应该一有症状就用奈玛特韦片/利托那韦,还是等阳性再用?
回答:主要看患者是否与新冠患者有密切接触史,如果明确患者本人有比较高的感染风险,那么可以给患者奈玛特韦片/利托那韦来预防。这个药不会给患者带来伤害,而是给他足够的防护。新冠检测也只有75%-80%的准确率,检测也有可能是假的结果。
问题13:如果患者指标支持继续用奈玛特韦片/利托那韦,但是新冠症状已经没有了,可以提前停药吗?
回答:建议继续用药。新冠反弹也是常见的情况,如果停药早了,患者可能出现反弹,所以一定要把5天的药吃完。
问题14:肿瘤患者化疗期间,能不能使用奈玛特韦片/利托那韦片?
回答:化疗药的种类非常多,代谢机制也不一样。但确实有的化疗药是通过肝脏代谢的,所以需要和肿瘤医生沟通,会不会和新冠药物发生冲突。
问题15:有些患者由于身体原因,不能正常口服药物,能不能鼻饲使用奈玛特韦片/利托那韦片?
回答:对于无法吞咽的患者来说,可以鼻饲给药。具体做法是把药物捣碎之后,和苹果酱或者酸奶一起来服用。
问题16:第一次感染新冠用了奈玛特韦片/利托那韦片,第二次感染还能使用吗?
回答:可以多次使用。这取决于患者感染的原因:一种可能是之前的感染还没好,可以一直用;还有一种可能是患者感染后有了抗体,几个月内都不会得新冠,除非患者的免疫系统是不健全的,二次感染后,还可以重复使用奈玛特韦片/利托那韦片。
最后老年人在选择抗新冠病毒药品时,不但要考虑其治疗属性,还需要关注安全性。以上内容仅简要介绍了应用这类药物的注意事项,对于如何安全用药、合理用药,大多数普通民众仅参考这些信息是难以把握的。此外,很多人在网上购买奈玛特韦片/利托那韦片的仿制药,由于仿制药物未获批在中国境内上市,其质量无法得到国家监管,不建议擅自购买使用。
因此,抗新冠病毒药物作为处方药,应经医生或药师的专业评估后,在正规医疗机构获得,切勿擅自用药,以免造成不良的后果。
本文来源:新康界 作者:健康界 免责声明:该文章版权归原作者所有,仅代表作者观点,转载目的在于传递更多信息,并不代表“医药行”认同其观点和对其真实性负责。如涉及作品内容、版权和其他问题,请在30日内与我们联系
新康界

我们沟通的很顺畅
电话已拨通,无人接听
这个电话号码是空号